现在时刻:
>>>欢迎访问青海省妇幼保健院官方网站!我们将竭诚为广大妇女儿童的健康服务!
加入收藏
|
繁体中文
|
联系我们
网站首页
走进妇幼
院务公开
科室介绍
专家介绍
党团建设
主题教育
健康课堂
科研教学
公共卫生
联系我们
暂无相关信息
信息内容
||
您的当前位置:
首页
-
院务信息
-
院务公开
-
院务动态
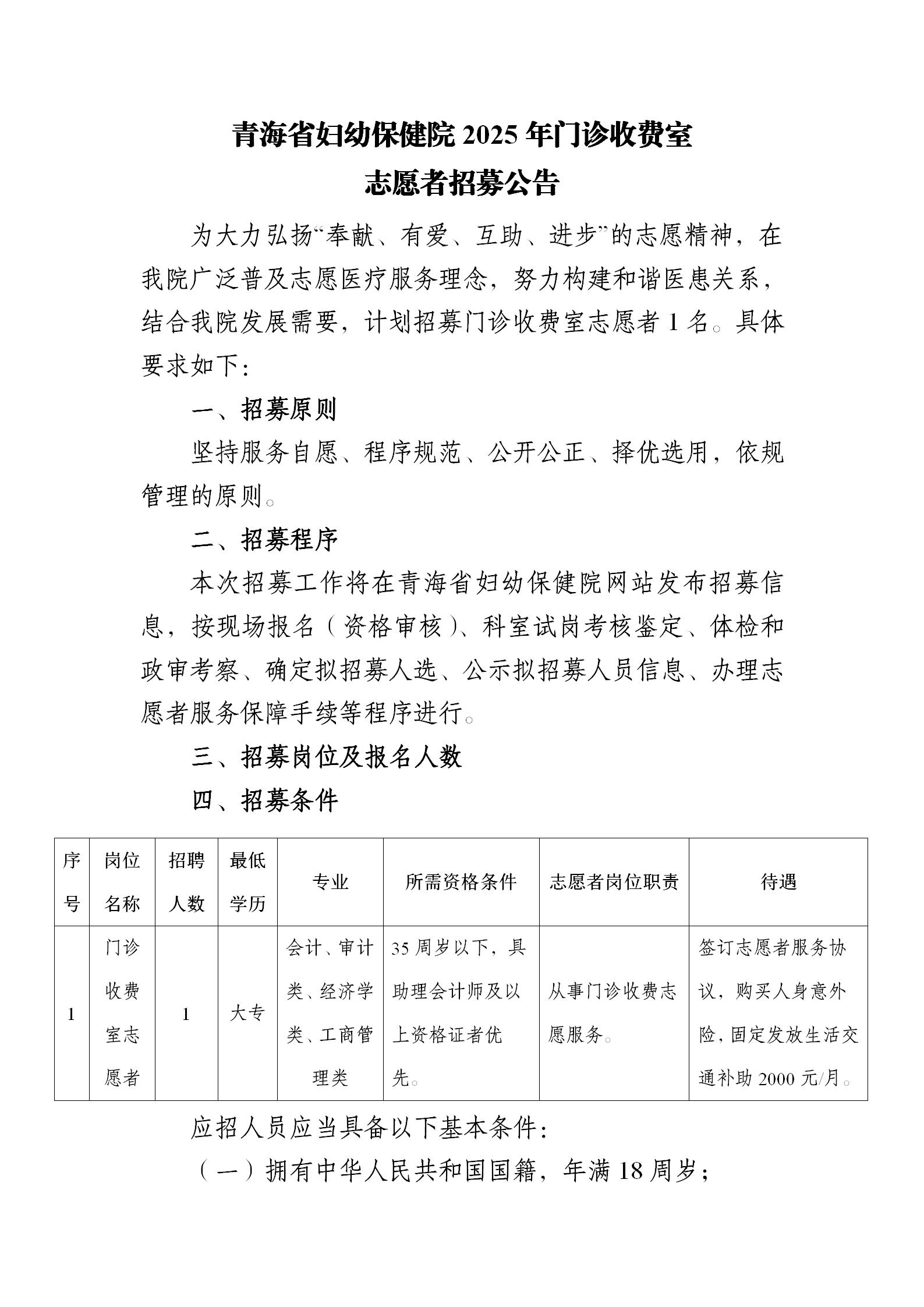
【公告】青海省妇幼保健院2025年门诊收费室志愿者招募公告
发布时间:2025.10.13 新闻来源:青海省妇幼保健院 浏览次数:
分享到:
下一篇:
【动态】青海省妇幼保健院乳腺科成功完成首例双乳癌手术治疗并精准切除微小癌灶
2025.10.14
上一篇:
【会议通知】关于举办“中医适宜技术在妇女保健中的应用”专题培训的通知
2025.10.13
最近更新
【公告】青海省妇幼保健院院内项目询比公告
2025.06.03
逆向而行,共克时艰——青海省妇幼保健院第一批医疗队奔赴疫区驰援武汉
2020.02.13
【公告】青海省妇幼保健院2024年公开考核聘用事业单位工作人员总成绩及进入体检人员公示
2024.07.02
【公告】青海省妇幼保健院院内询价采购项目变更公告(一)
2025.09.04
省妇幼保健院支医团队向久治县医院推广新生儿安全项目适宜技术
2019.01.07
【通知】国家级继续医学教育项目第五届高原妇产超声热点及难点研讨会暨胎儿心脏超声能力提升班
2024.09.18
【动态】省妇保院迁址新建项目通过竣工验收
2023.04.27
青海省妇幼保健院举办庆祝第108个 “5.12”国际护士节系列活动之一——文艺表演暨表彰大会
2019.05.10
专家简介
更多>>
赵成茂(主任医师)
芦莉(主任医师)
曾诚(主任医师)
周英(主任中医师)
毛建华(主任医师)
陈义松(主任医师)
武善珍(副主任医师)
瓦迎芳(主任医师)
王绚华(主任医师)
赵永新(主任医师)
赵洪福(主任医师)
曾广启(副主任医师)
杨万福(主任医师)
张珊瑚(主任医师)
芦爱华(副主任医师)
邓敏(副主任医师)
刘健男(主任医师)
马金莲(副主任技师)
李颖(主任医师)
钟元梅(主任医师)
刘筠(主任医师)
阎新花(主任医师)
黄雨龙(副主任医师)
刘向辉(主任医师)
徐发亮(副主任医师)
余先云(副主任医师)
张开放(副主任医师)
何蓉梅(副主任医师)
赵玺玭(副主任医师)
张丽(副主任医师)
王荣兰(副主任医师)
吴德惠(主任医师)
网站首页
|
|
招贤纳才
|
联系我们
Copyright 2026-2025 www.qhsfybjy.cn 青海省妇幼保健院 版权所有
地址:青海省西宁市城北区柴达木路487号 电话:0971-3681111 传真: E-mail:
青ICP备:19001004号
青公网安备:63010502000627号
扫码关注