现在时刻: >>>欢迎访问青海省妇幼保健院官方网站!我们将竭诚为广大妇女儿童的健康服务!     加入收藏  |  繁体中文  |  联系我们  
信息内容 ||  您的当前位置:首页 - 院务信息 - 院务公开 - 院务动态
【动态】守护女性健康——青海省妇幼保健院HPV疫苗惠民活动开始啦!
发布时间:2026.04.24    新闻来源:青海省妇幼保健院   浏览次数:

为深入贯彻落实《健康中国2030规划纲要》《加速消除宫颈癌行动计划(2023-2030年)》精神,进一步提高适龄人群人乳头瘤病毒疫苗可及性,降低宫颈癌发病风险,减轻群众负担,按照《青海省相关人群接种人乳头瘤病毒疫苗惠民活动方案》,我院自即日起至2027年3月,开展双价HPV疫苗、九价HPV疫苗接种惠民减免活动。

 

一、实施对象

  本次惠民活动实施对象为全省范围内9-45岁女性和16-26岁男性中未接种过HPV疫苗的人群,常住人口和流动人口皆可纳入,HPV疫苗接种禁忌的人群不列入接种范围。

二、实施时间

2026年9月30日前完成HPV疫苗第一剂次接种,2027年3月底完成全程接种。如未在规定时间内完成,不再减免。

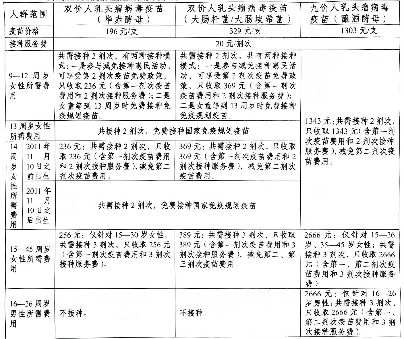
三、惠民减免政策和适应人群

 

特别提醒:        

1、性行为是HPV感染的主要途径但不是唯一途径,皮肤黏膜接触被污染物品同样可以感染发病。

2、受种者(不限户籍、不限住址)按照“知情同意、自愿自费”的原则参加疫苗接种惠民减免活动。     

3、受种者须前往指定的预防接种门诊预约接种,方可享受惠民减免活动。

       在此呼吁广大群众关爱女性、主动接种人乳头瘤病毒(HPV)疫苗。

详细咨询:青海省妇幼保健院四楼妇科宫颈癌疫苗(HPV疫苗)咨询门诊0971-3681216

预约电话:0971-3681228

   下一篇:  【党建】青海省妇幼保健院关于2026年5月“书记、院长接待日”安排的通知 2026.04.28
   上一篇:  【动态】优质妇幼资源下沉 惠及基层服务群众——青海省妇幼保健院与城北区两家基层医疗机构签约 2026.04.24
最近更新  
   【业务】青海省妇幼保健院产前诊断再上新台阶 ——罕见复杂畸形的诊断 2021.03.09
   【动态】双节送暖 情系童心 ——青海省妇幼保健院开展住院儿童慰问活动 2025.05.30
   【党建】合理用药下基层,义诊活动暖人心——省妇幼保健院、省价格监督检查与反垄断局联合开展主题党日活动 2021.12.02
   心系青海无私奉献 惠及妇幼辞旧迎新——曾诚医生的2018—2019 2019.01.03
   【通知】关于2023年宫颈病变防治进修基地培训班(第二期)招生的通知 2023.11.02
   【动态】省妇幼保健院助力推进联合国人口基金会 “促进重点人群性与生殖健康”项目 2021.07.22
   全体总动员 决战80天——青海省妇幼保健院完成全年医院总目标倡议书 2020.10.09
   青海省妇幼保健院2022年“国庆”出诊信息 2022.09.29
 
专家简介 更多>>   
 
网站首页  |    |  招贤纳才  |  联系我们    Copyright  2026-2025  www.qhsfybjy.cn  青海省妇幼保健院  版权所有                
地址:青海省西宁市城北区柴达木路487号    电话:0971-3681111   传真:   E-mail:   青ICP备:19001004号        青公网安备:63010502000627号
扫码关注